导航
首页
学校概况
历史沿革
学校简介
现任领导
机构设置
办公室
组织人事处
纪检监察审计处
财务处
教务处
学生工作处
后勤管理处
电子工程系
信息工程系
机电工程系
建筑与环境工程系
经贸旅游系
基础教育部(马克思主...
继续教育部
体育部
现代教育技术中心
图书馆 (教师发展中心...
工会
团委
专业建设
建设概况
专业设置
专业介绍
专业建设成果
基地建设
人培方案
师资建设
建设概况
名师风采
团队建设
名师工作室
学生发展
校园文化
理论学习
文明校园
文明佳绩
一训三风
校徽校歌
职教动态
招生就业
当前位置:
首页
采购招标
合同公示
合同公示
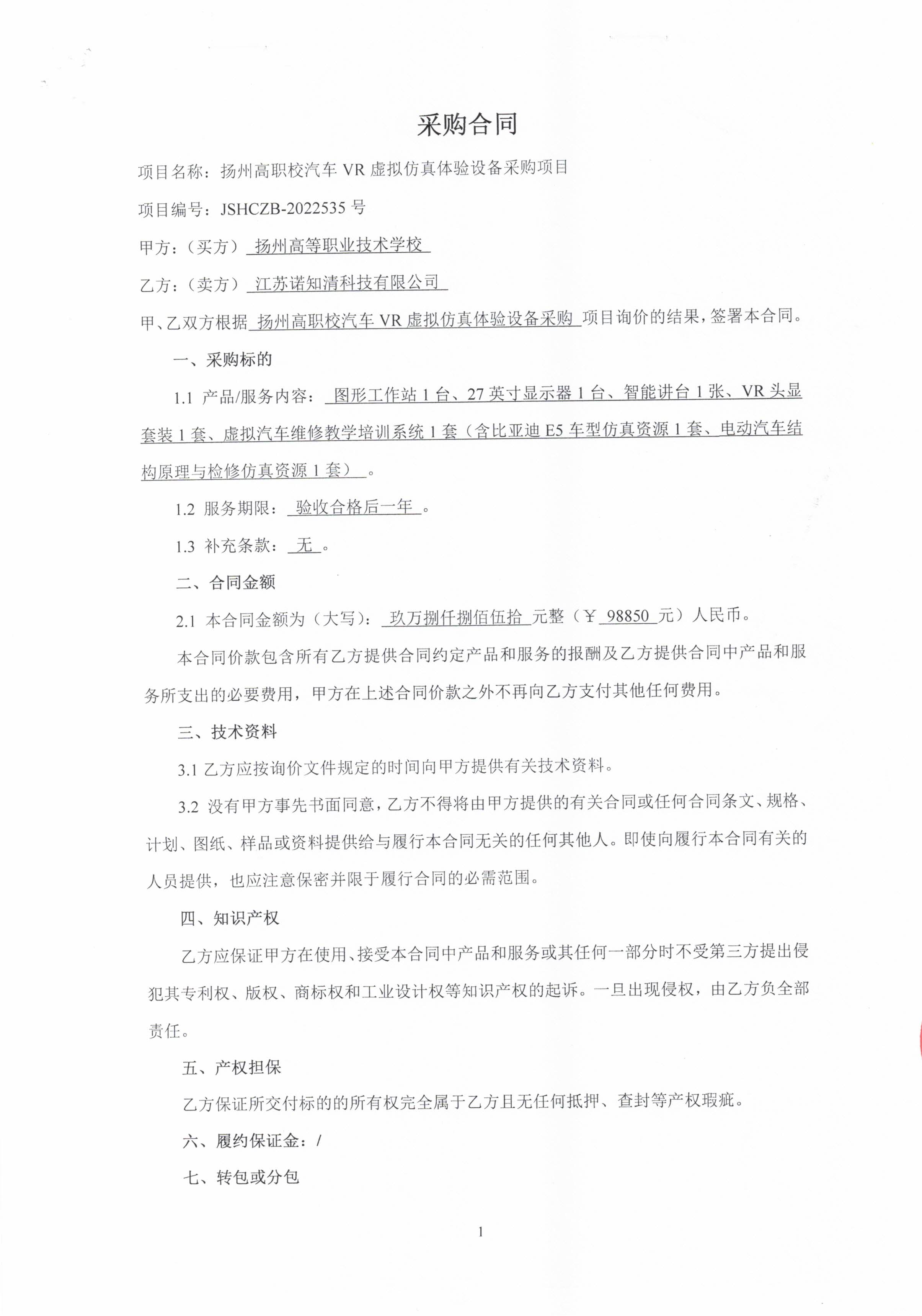
汽车VR虚拟仿真体验设备采购合同
发布时间:2022-08-30
浏览量:
2985